高三考生注意啦!同济大学、东华大学、上海外国语学院、上海中医药大学最新发布2020年上海市综合评价录取改革试点招生简章。
想要报考的考生可于6月10日至25日登录“综合评价录取报名系统”(http://bm.chsi.com.cn/)完成网上报名。具体申请及选拔程序详见↓
同济大学
一、选拔对象
综合素质优秀、品学兼优、身体健康并具备上海市2020年普通高等学校招生统一考试报名资格的考生。
二、招生专业组及科目要求
2020年学校综合评价批次招生的院校专业组及科目要求的参考设置详见附件。具体计划以上海市教育考试院公布为准。
三、报名办法
2020年6月10日起,考生登录“综合评价报名系统”(网址https://gaokao.chsi.com.cn/zhpjbm/)进行报名,2020年6月25日17:00报名截止。
根据系统要求,考生准确、完整地完成网上报名,下载并打印申请表,将申请表按要求由中学负责人签字、加盖中学公章、本人签字后扫描上传并提交。报名系统中的状态为“待审核”才表示考生完成报名流程。
本次报名无需邮寄申请材料,考生必须上传填写完整的申请表至报名平台,上传申请表扫描件编号必须与报名系统一致。所有上传的申请材料必须使用扫描件,以确保电子文件清晰可读。上传申请材料不完整、不清晰的视为材料审核不通过,责任由考生自负。
四、选拔程序
1. 材料审核
对于按要求报名并提交有效申请材料的考生,学校将组织专家进行审核,确定审核合格考生名单。审核结果预计于2020年6月29日前在报名系统中公布。审核合格考生名单将在学校本科招生网、上海市教育考试院网站、教育部阳光高考平台进行公示。
2. 志愿填报
高考出分后,材料审核合格考生须在上海市教育考试院规定的时间内,在高考综合评价录取改革试点批次填报同济大学及相应的专业志愿(具体填报方式以上海市教育考试院规定为准)。
3. 考核选拔
对于材料审核合格考生,依据高考成绩、填报志愿,按院校专业组招生计划数的1.5倍确定入围校测考生名单(末位高考同分考生均予以投档)。入围校测考生名单将在学校本科招生网、上海市教育考试院网站、教育部阳光高考平台进行公示。
8月3-4日进行综合评价批次选拔考核,具体时间、地点将在“综合评价报名系统”中通知。
校测主要以面试形式开展,将参考上海市普通高中学生综合素质评价信息。
如考生不参加校测,校测成绩以零分计入总分。
4. 录取办法
(1)考生高考成绩不得低于上海市教育考试院划定的特殊类型招生控制分数线。
(2)按考生综合成绩从高分到低分排序并依据考生志愿和招生计划进行录取。综合成绩按照以下公式进行折合:综合成绩=(高考成绩/高考成绩满分)×850+(考核成绩/考核成绩满分)×150。
(3)若考生综合成绩相同时,高考投档成绩高者优先录取;高考投档成绩也相同时,再依次以数学、语文、外语成绩高低为录取顺序。
(4)拟录取公示名单由学校招生领导小组审定,并经上海市教育考试院审核后,学校将予以录取。并在学校本科招生网、上海市教育考试院网站、教育部阳光高考平台进行公示。
五、监督机制
1.为确保综合评价录取工作公平、公开和公正,综合评价录取工作接受学校招生工作监督小组的严格监督,同时接受社会监督,学校监察部门邮箱:jcc@tongji.edu.cn。
2.学校考核选拔过程全程录音录像,专家名单和考生选拔测试顺序由抽签随机确定。
3.材料审核合格考生名单、入围校测名单、录取考生名单及相关信息,按教育部有关规定实行信息公开。
六、附则
1.上海市统一向学校提供普通高中学生综合素质评价信息及高中学业水平合格性考试成绩。
2.考生申请材料必须清晰、真实、完整(所提供的联系方式必须有效、畅通)。考生须承诺提交的所有材料客观、真实。如有虚假内容,学校将取消该考生今年综合评价的报名、考试和录取资格,并将有关情况通报上海市教委、上海市教育考试院,由其依照相关规定取消该考生今年高考报名、考试和录取资格,并视情节轻重暂停其1-3年参加各类国家教育考试。空缺名额不递补。
3.考生高考体检结论须符合填报专业的体检要求,各专业对考生体检的具体要求参照教育部、卫生部、中国残疾人联合会印发的《普通高等学校招生体检工作指导意见》执行。
4.学校综合评价录取过程中不收取任何费用。
5.本简章由同济大学招生办公室负责解释。
七、联系方式
地址:上海市四平路1239号瑞安楼101A室
邮编:200092
电话:(021)65982643
传真:(021)65981513
同济大学本科招生网:http://bkzs.tongji.edu.cn
同济大学主页:http://www.tongji.edu.cn
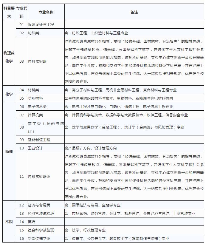
同济大学综合评价批次招生院校专业组及科目要求

东华大学
一、招生对象
政治思想品德优秀,诚实守信,遵纪守法,学习成绩优秀,身体健康,综合素质高,符合2020年上海市普通高等学校招生全国统一考试报名资格的考生。
二、招生计划及专业
学校2020年综合评价录取招生专业、各专业组招生计划及选考科目见上海市教育考试院公布的招生目录。
学校大部分专业实行按专业大类招生,2020年新增智能制造工程专业和数据科学与大数据技术专业(并入计算机类招生)。学校遵循“以学生的全面发展与成才为中心”的办学理念,鼓励学生跨学科跨专业学习,赋予学生更多学习主动权,给学生提供全面的转专业指导以及顺畅的转专业通道。取得学籍的学生,在就读现专业(大类)时,在入学后第一、第二学年各有1次申请重新选专业(大类)的资格(招生时有特殊规定的专业除外)。具体操作办法按学生手册相关规定执行。
学校贯彻“加强基础、因材施教、分流培养”的指导思想,2020年继续面向优秀新生实施教育教学改革项目——理科试验班(类)。强调高起点、强基础,突出基础科学教学,并强化学生人文科学和社会素养,加强创新实践和创新能力培养,依托科研基地、实验中心建立创新平台和竞赛基地,面向学生开放,鼓励和支持学生参加课外科技活动和各类学科竞赛,并在经费上予以优先考虑,在图书借阅上享受研究生待遇。大一结束后按相关规定可优先在全校范围内选专业。
学校重视拔尖创新和交叉学科人才培养,依托相关学院、学科团队,先后组建了 “民用航空复合材料拔尖创新人才实验班”、“知识产权拔尖创新人才实验班”、“人工智能创新人才实验班”、“智能制造与机器人拔尖创新人才实验班”、材料智能制造拔尖创新人才实验班,“尚创•创新创业拔尖人才实验班”。选拔进入这些实验班的同学,在完成自己本专业学习的同时,修读跨专业的拓展课程,参加校企合作培养和实践,优先参加校内外各类科技创新活动和竞赛,发展成为符合创新需求的复合型人才。具体选拔办法按有关规定执行。
三、报名方式
考生请于6月10日至6月25日登录“试点高校综合评价报名系统”,网址为http://bm.chsi.com.cn/,按相关提示,进行网上报名。考生要如实填写各项内容,无需提供高中阶段课程成绩、高中学业水平考试成绩、各类获奖等反映综合素质的材料(外省市转入本市就读的高中生、本市往届考生必须在系统中上传以上材料)。根据《东华大学普通高中学生综合素质评价信息使用办法》规定,学校将通过上海市普通高中学生综合素质评价信息管理系统获取报考本校的上海考生综合素质评价信息。网上报名完成后无需打印报名申请表,无需中学签字敲章,无需邮寄纸质报名材料。
四、选拔程序
1、初审
学校根据考生提交的申请材料,结合上海市普通高中学生综合素质评价信息管理系统获取的报考本校的上海考生综合素质评价信息,进行初步审核,并确定初审合格名单。考生可于2020年6月28日后,登录网上报名系统,查询审核结果。
2、志愿填报
高考出分以后,初审合格且高考总分达到上海市确定的部分特殊类型招生控制分数线的考生须按照上海市教育考试院有关要求填报相应批次高考志愿。
3、学校测试
学校在上海市教育考试院提供的填报志愿考生名单中,根据考生的高考志愿与高考投档成绩,按学校综合评价录取各专业组招生计划1.5倍的比例(末位同分全投),确定学校的各专业组测试入围人选。
测试主要考察考生理想信念、思想品德、诚实守信、遵纪守法以及对学科的兴趣特长、学科基础、逻辑思维、沟通反应等综合能力,结合上海市普通高中学生综合素质评价信息管理系统获取的报考本校的上海考生综合素质评价信息及高中学业水平合格性考试成绩,由多位学科专家独立打分,综合评价。
测试将于高考出分后进行,具体测试资格和安排将在“试点高校综合评价报名系统”中通知。
五、录取办法
1、参加普通高考且高考成绩达到上海市确定的特殊类型招生控制分数线,且考生体检不受限制。
2、按综合成绩从高分到低分排序录取。
综合成绩的组成为:高考成绩占比为85%、面试成绩占比为15%(面试成绩满分为150分)。
综合成绩(满分1000分)=高考成绩/高考成绩满分*850(四舍五入取2位小数)+ 面试成绩(四舍五入取2位小数)
如考生不参加面试,面试成绩以零分计入综合成绩。
若考生综合成绩相同时,依次以高考总成绩、高考数学成绩排序录取。
3、拟录取公示名单由学校招生工作领导小组审定,并经上海市教育考试院审核后,学校将予以录取。学校将获得综合评价录取认定资格的考生名单向社会公布,并上报教育部阳光高考信息发布平台公示。
六、测试安排
1、面试时间:2020年8月3日(初定)。
2、面试地点:东华大学延安路校区(上海市延安西路1882号)。
具体面试时间与地点见网上面试通知。
学校测试方案将视本地疫情防控情况可能作出相应调整,如有变动,另行通知。
七、监督保障机制
1、学校综合评价录取改革试点工作,在学校招生工作领导小组的直接领导下进行,工作方案、实施办法和最终录取结果均须报招生工作领导小组审核批准。
2、学校建立相应的工作协调管理监督机制,对计划、报名、审核、公示、录取等各环节进行监督管理,及时回应处理各种问题。
3、综合评价录取改革试点工作自觉接受校纪检监察部门监督。对招生过程中出现的违规行为,立即启动相关调查处理和问责程序,依据 《普通高等学校招生违规行为处理暂办法》(教育部令第 36 号) 严肃处理,依纪依法追究当事人及相关人员责任,涉嫌犯罪的依法移送司法机关处理。切实通过有效的监督保障机制,确保试点工作的公平公正。
八、注意事项
1、申请材料应当清晰、真实、完整。申请材料中存在虚假内容或者隐匿可能对考生产生不利影响的重大事实的,一经发现,取消继续参与后续认定工作的资格;已经获得认定资格的,取消认定;已经入学的,按教育部和学校相关规定处理。
2、高考体检不符合教育部规定者,将根据教育部有关规定取消录取资格或调整至适合专业。
九、联系方式
招办地址:上海市延安西路1882号东华大学招生办公室(邮编:200051)
咨询电话:021-62379160
招办地址:东华大学延安路校区内(上海市延安西路1882号)
邮政编码:200051
招办电话:021-62379160、62373266
招办网址:http://zs.dhu.edu.cn
公共交通:轨道交通三、四号线延安西路站靠近学校延安西路大门。
十、本方案由东华大学招生办公室负责解释。
东华大学2020年上海市综合评价批次拟招生专业及科目要求

上海外国语大学
一、报名条件
符合2020年上海市普通高等学校招生全国统一考试报名条件,品学兼优、外语特长突出、综合素质优秀、德智体美劳全面发展的考生。
二、招生专业
2020年综合评价录取改革试点招生专业(类):英语、英语(教育)、翻译、德语、法语、西班牙语、葡萄牙语、意大利语、语言学、金融学、会计学、国际经济与贸易、国际经济与贸易(日语)、法学、新闻传播学类,各专业选考科目不限,列入一个专业组,只招收高考外语语种为英语的考生。网上报名阶段无需填报具体专业志愿,招生计划以上海市教育考试院公布为准。
三、选拔程序
1. 网上报名:2020年6月10日-25日,符合报名条件的考生登录报名系统https://bm.chsi.com.cn/,进行实名注册,如实完整填报个人信息及学业成绩,撰写个人陈述,下载打印报名表签名,并承诺提交的所有材料客观、真实。报名材料交中学核实盖章,再按要求上传至系统,完成网上报名,无其他线下报名方式。上传材料应清晰可读,论文和专利不得作为报名材料上传。网上报名完成后,无需邮寄纸质报名材料。网上报名如遇系统技术问题,考生可联系报名网页底部标注的服务热线和客服邮箱获取支持。
2. 报名初审:学校专家组对考生网上报名信息进行审核,初审结果分为通过、不通过两档,于6月29日前在报名系统中公布。学校严格审核报名材料,如发现有虚假内容,学校将取消考生今年综合评价的报名、考试和录取资格,并将有关情况通报上海市教育考试院,由其依照相关规定取消考生今年高考报名、考试和录取资格,并视情节轻重暂停考生1-3年参加各类国家教育考试。
3. 填报志愿:高考成绩公布后,通过初审、高中学业水平合格性考试各科目成绩均合格且高考成绩达到上海市特殊类型招生控制分数线的考生,在综合评价录取批次志愿中填报上海外国语大学和专业志愿(填报方式、填报时间、填报要求等以上海市教育考试院规定为准)。
4. 确定入围:上海市教育考试院依据高考成绩和考生志愿,按照学校招生计划数的1.5倍投档(末位同分考生均予以投档),确定入围校测考生名单,名单于8月2日在学校招生网公布,入围考生在报名系统中打印准考证。
5. 学校测试:2020年8月3日,入围考生参加学校测试,不参加校测,校测成绩以零分计入总分。校测总分150分,科目为英语面试。具体面试时间、地点、方式等以准考证为准。面试专家将在评分时参考考生的综合素质评价信息。学校严格遴选命题专家和面试评委,认真执行回避制度,严格组织考核测试,严格选聘考务工作人员,面试过程全程录音录像,面试专家分组、考生面试顺序、以及面试考场安排均由测试当日抽签随机确定。
6. 总分计算:学校以高考投档成绩、学校测试成绩按85%、15%的比例计算综合评价总分,总分=高考投档成绩÷660×850+学校测试成绩。
7. 录取办法:学校按照“分数优先、遵循志愿”的原则,依据综合评价总分从高到低排序(总分相同时,依次比较高考投档成绩、高考英语成绩),各专业志愿间不设级差分,择优确定录取考生名单及录取专业。拟录取名单由学校招生工作领导小组审定,并经上海市教育考试院审核后,学校将予以录取。
四、管理监督
1. 综合评价录取改革试点工作在学校招生工作领导小组的领导下进行,重大事项由学校招生工作领导小组集体讨论决定。
2. 学校严格执行信息公开公示,在各相应环节,对入围校测考生名单、录取名单及相关信息按教育部规定进行公示。
3. 学校严格开展新生入学资格复查,将上海市教育考试院提供的新生电子档案、纸质档案与综合评价录取考生的报名材料逐一进行比对。
4. 学校严厉惩处造假行为,对查实提供虚假报名材料的考生,学校依照相关规定取消其综合评价录取相应资格,并通报上海市教育考试院做进一步处理,入学后发现的取消其学籍,毕业后发现的取消其毕业证、学位证。
5. 学校不委托个人或中介组织开展综合评价招生考试等有关工作,不举办任何形式的辅导班。
6. 学校建有完善的监督机制,招生工作全程接受学校招生监察工作小组的监督,并主动接受社会监督,监督电话:021-65422784,电子邮箱:jiwei@shisu.edu.cn。
五、联系方式
上海外国语大学招生办公室
通信地址:上海市虹口区大连西路550号(200083)
咨询电话:021-55386006、55383668
电子邮箱:ao@shisu.edu.cn
上外招生网:http://admissions.shisu.edu.cn
上海中医药大学
一、选拔对象
符合2020年上海市普通高等学校招生统一考试报名条件,品学兼优,理想信念坚定,对中医药和中国传统文化有浓厚兴趣,在中医药相关领域具有培养潜质,综合素质全面发展、身体健康的学生均可报考。
二、招生计划及专业
上海中医药大学综合评价批次招生专业及选考科目要求见附表。各专业计划数以上海市教育考试院《2020年上海市普通高等学校招生专业目录》公布为准。
三、申请程序与选拔模式
1.报名
考生于6月10日—6月25日17:00前,登陆“综合评价报名系统”,网址:https://bm.chsi.com.cn/(以下简称“报名系统”),按要求准确、完整地完成网上报名,无需邮寄纸质报名材料。
2.初审
学校组织专家组审核考生报名申请材料。6月28日-29日初审结果在综合评价报名系统(https://bm.chsi.com.cn/)中公布。
3.志愿填报
初审合格且高考成绩达到上海市特殊类型招生控制分数线的考生,在综合评价批次填报上海中医药大学的专业组志愿(填报方式、填报时间以上海教育考试院规定为准)。
4.校测
对于初审通过的考生,依据高考投档成绩、填报志愿,按照招生计划数的1:1.5比例确定上海中医药大学入围校测考生名单(末位高考同分考生都予以投档)。校测预计于8月3日或4日进行,具体校测安排将在“报名系统”中查询。
校测采取小组讨论和个人面谈两个环节。主要考察考生思想品德、创新能力、实践能力、学习能力、应变能力、逻辑思维能力、沟通表达能力、职业认知与兴趣、团队合作能力、抗压能力等内容。考生的综合素质评价信息作为校测的重要参考。
四、录取办法
1.高考投档成绩不得低于上海市教育考试院划定的“特殊类型招生控制分数线”。
2.按综合成绩从高分到低分排序录取。
(1)综合成绩的组成为:高考投档成绩占85%,校测成绩占15%。
综合成绩=高考成绩×850÷660+校测成绩
(2)不参加校测者,校测成绩以零分计入总分。
(3)考生高中学业水平合格性考试成绩需符合上海市相关要求。
3.若考生综合成绩相同时,依次按高考投档成绩、校测成绩、高考外语成绩、高考数学成绩排序录取。
拟录取公示名单由学校招生委员会审定,并经上海市教育考试院审核后,学校将予以录取。
五、其他说明
1.上海市将统一提供综合素质评价信息及高中学业水平合格性考试成绩。
2.根据《上海中医药大学普通高中学生综合素质评价信息使用办法》有关规定,综合素质评价信息将作为校测评分的重要参考依据,供专家在校测环节使用。
3.申请材料应当清晰、真实、完整。申请材料中存在虚假内容或者隐匿可能对考生产生不利影响的重大事实的,一经发现,取消继续参与后续认定工作的资格;已经入学的,按教育部和学校相关规定处理。
4.根据《普通高等学校招生体检工作指导意见》(以下简称《指导意见》)及有关补充规定,考生须据实上报健康状况。若隐瞒病情病史,学校将按照本校学籍管理规定中有关退学与休学的规定执行。
(1)考生患有《指导意见》第一条中列出的六大类疾病,第二条中列出的色弱、色盲,不能识别红、黄、绿、蓝、紫各种颜色中任何一种颜色的导线、按键、信号灯、几何图形者,不能报考综合评价批次相关专业。
(2)考生患有《指导意见》第三条中列出的任何一眼矫正到4.8镜片度数大于800度者,一眼失明另一眼矫正到4.8镜片度数大于400度者,两耳听力均在3米以内,或一耳听力在5米另一耳全聋者,斜视、嗅觉迟钝、口吃者,不宜报考综合评价批次相关专业。
5. 新生入学后,体检发现不符合相关专业身体健康报考条件者,按照《普通高等学校学生管理规定》(中华人民共和国教育部令第41号)及《上海中医药大学学生管理规定》执行。
6. 学校不举办任何形式的考前辅导班,也不对考生和家长做任何形式的承诺。
六、监督机制
1.上海中医药大学综合评价录取改革试点工作在学校招生委员会的领导下进行,由招生办公室组织实施。
2.学校加强招生信息公开,入围校测考生名单、录取考生名单及相关信息均按教育部规定进行公示。
3.招生工作全程接受学校纪检监察部门的监督,并主动接受社会监督,监督电话:021-51322410
七、联系方式
地址:上海市浦东新区蔡伦路1200号上海中医药大学行政中心206室 上海中医药大学招生办公室
邮编:201203 电话:021-51322028
招生网站:http://ygzs.shutcm.edu.cn
上海中医药大学2020年上海市综合评价批次院校专业组及选考科目要求

注:本表仅供参考,具体招生计划以上海市教育考试院公布为准。
编辑:沈湫莎
责任编辑:顾军
来源:同济大学、东华大学、上海外国语大学、上海中医药大学