据上海市教育考试院官网,“三校生”高考5月17日、18日填报志愿,统一文化考试5月30日、31日举行,职业技能测试由考生报考的第一志愿院校组织实施。今年,本市共有33所高校参加2020年“三校生”高考招生,较去年增加了上海师范大学1所高校。
市考试院发布通知称,已在2020年上海市普通高校考试招生网上报名期间勾选参加“2020年上海市普通高校招收‘三校生’考试”(简称“三校生高考”,下同)的考生,方可参加志愿填报。
志愿填报
符合志愿填报资格的考生可于5月17日(星期日)-18日(星期一)登录“上海招考热线”网站(www.shmeea.edu.cn) 填报志愿。
“三校生高考”志愿设置为顺序志愿,每人最多可填报2所院校。如招生院校在本科和高职(专科)专业都有招生计划,考生最多可分别填报该校2个本科专业志愿和2个高职(专科)专业志愿;如招生院校只有本科或只有高职(专科)招生计划,考生最多可填报该校2个专业志愿。报考艺术类专业的考生,须在第一志愿院校的第一专业填报艺术类专业。进城务工人员随迁子女考生仅可参加专科层次录取。
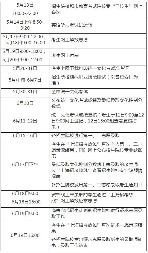
已完成网上志愿填报的考生还须于5月19日(星期二)-20日(星期三)内登录网站完成网上付费。完成付费的考生可于5月26日(星期二)-31日(星期日)自行下载打印统一文化考试准考证。
招生院校在第一、第二志愿录取结束后仍未完成招生计划,将面向最低录取文化控制分数线上未被录取的考生征求志愿。符合填报征求志愿条件的考生可于6月17日(星期三)下午在“上海招考热线”网站查看招生院校专业缺额情况,并于6月18日(星期四)通过“上海招考热线”网站填报征求志愿。征求志愿仍为顺序志愿,考生按志愿先后顺序依次填报,所填报的院校数量不限,每所院校内可填2个专业。
为便于考生在志愿填报前了解相关政策、报考院校及专业,各招生院校、市教育考试院将于5月13日(星期三)10:00—22:00通过“上海招考热线”和“东方网”接受考生网上咨询。
考试
2020年本市普通高校招收“三校生”考试分统一文化考试(语文、数学、外语3科)和职业技能测试(2科)两部分。考生必须参加由市教育考试院组织的统一文化考试和由各招生院校组织的职业技能测试,并获得有效成绩。
1.统一文化考试科目及时间
2.职业技能测试由考生报考的第一志愿院校组织实施,考试内容、时间详见各招生院校招生章程。
3.各科考试满分值:语文、数学、外语(语种含英语、德语、日语,其中英语听力部分20分,德语听力部分15分,日语不设听力部分)三科文化课,每科满分均为100分;职业技能测试两科,每科满分均为100分。
4.考生须遵守《2020年上海市普通高等学校面向应届中等职业学校毕业生招生统一文化考试考场规则》。
2020年上海市普通高等学校面向应届中等职业学校毕业生招生工作日程
2020年上海市普通高等学校面向应届中等职业学校毕业生招生文化考试考生
报考院校对应考区设置
徐汇区:上海师范大学、上海商学院、上海师范大学天华学院、
上海电子信息职业技术学院、上海东海职业技术学院、
上海民航职业技术学院、上海应用技术大学
静安区:上海行健职业学院
虹口区:上海工程技术大学、上海外国语大学贤达经济人文学院
杨浦区:上海电力大学、上海出版印刷高等专科学校、
上海城建职业学院
宝山区:上海交通职业技术学院、上海邦德职业技术学院、
上海济光职业技术学院、上海震旦职业学院
嘉定区:上海科学技术职业学院、上海工商职业技术学院
浦东新区:上海第二工业大学、上海杉达学院、
上海电影艺术职业学院、上海建桥学院、
上海工商外国语职业学院、上海电机学院、
上海思博职业技术学院、上海民远职业技术学院、
上海中医药大学、上海中侨职业技术学院、
上海健康医学院
松江区:上海农林职业技术学院、上海立达学院、
上海视觉艺术学院
相关链接:
2020年上海市普通高校面向应届中等职业学校毕业生招生志愿填报问答
1.2020年上海市普通高校面向应届中等职业学校毕业生招生(以下简称“三校生”高考招生)的院校和专业有哪些?
答:本市共有33所高校参加2020年“三校生”高考招生,较去年增加了上海师范大学1所高校。招生院校名单详见上海市教育委员会《关于做好2020年上海市普通高校面向应届中等职业学校毕业生招生工作的通知》(沪教委学〔2020〕13号)。
招生专业及计划数详见上海市教委网站及各招生院校官网公布的各校招生章程,届时市教育考试院也将在“上海招考热线”网站(www.shmeea.edu.cn)汇总公布2020年“三校生”高考招生专业计划一览表。
2.2020年“三校生”高考招生志愿填报的资格是什么?
答:符合上海市教育委员会《关于做好2020年上海市普通高校考试招生报名工作的通知》(沪教委学〔2019〕43号)和《上海市教育考试院关于印发<2020年上海市普通高校考试招生报名实施办法>的通知》(沪教考院高招〔2019〕30号)规定,且已在2020年上海市普通高校考试招生网上报名期间勾选参加“2020年上海市普通高校招收‘三校生’考试”的考生,方可参加志愿填报。
按照市教委文件规定,已报名参加2020年普通高校招生全国统一考试或参加2020年部分普通高校专科层次依法自主招生并被录取的三校生,不得再参加“三校生”高考招生。
3.符合保送条件的考生是否需要填报志愿?
答:符合《教育部办公厅关于做好有关高校保送录取世界技能大赛获奖选手工作的通知》(教学厅〔2020〕3号)文件规定,在世界技能组织主办的“世界技能大赛”中获奖且符合本市高考报名条件的三校生可向招生院校提出高职或本科专业保送申请。符合保送条件的考生须在规定时间内填报相应志愿。
4.中等职业教育——应用本科专业贯通(简称“中本贯通”)考生如何填报志愿?
答:中本贯通考生须在规定时间内登录“上海招考热线”网站(www.shmeea.edu.cn)填报志愿。考生仅可填报与其中本贯通专业相对应的招生院校和专业,不可填报其他“三校生”高考招生院校和专业。中本贯通各院校及专业具体转段要求参见各招生院校官网或详询毕业学校。
5.“三校生”高考何时填报志愿?
答:符合志愿填报资格的考生可于5月17日(星期日)9:00-22:00、18日(星期一)9:00-16:00登录“上海招考热线”网站(www.shmeea.edu.cn)填报志愿。
在规定的志愿填报时间内,考生可以增减志愿或变更已填报志愿的顺序,系统以最后一次登录信息为准。填报截止后,考生志愿信息不得修改。
6.志愿填报期间若遇到操作问题可通过哪些途径进行咨询?
答:考生须按照“上海招考热线”网上公告的志愿填报操作流程进行操作,在填报志愿时如遇到操作问题,可通过填报系统界面中的咨询QQ号进行在线咨询(在线时间:5月17日9:00-22:00,18日9:00-16:00)。
7.报名时已勾选参加“三校生”高考的考生,是否可以放弃“三校生”高考志愿填报?
答:可以。若考生自愿放弃“三校生”高考志愿填报,可不参加5月17日-18日的网上志愿填报,即视为放弃2020年上海市普通高校面向应届中等职业学校毕业生招生录取。
8.每名考生可以填报几个志愿?
答:每名具有“三校生”高考志愿填报资格的考生最多可填报2所院校志愿。如招生院校在本科和高职(专科)专业都有招生计划,考生最多可分别填报该校2个本科专业志愿和2个高职(专科)专业志愿;如招生院校只有本科或只有高职(专科)招生计划,考生最多可填报该校2个专业志愿。
9.招生院校公布的所有专业考生是否都可以填报?
答:不是。“三校生”高考招生院校公布的各招生专业均有其招生对象及具体报考要求。考生在填报志愿前,须仔细阅读相关院校公布的招生章程,包括招生院校对考生的体检要求、外语语种等方面的具体要求,确保所填志愿均符合院校规定的各项报考要求。
10.网上志愿填报完成后,考生如何进行网上缴费?
答:完成网上志愿填报及现场确认的考生,须于5月19日(星期二)9:00-18:00、5月20日(星期三)9:00-12:00登录“上海招考热线”(www.shmeea.edu.cn)主页,进入下方的“考试报名”栏,点击2020年上海市“三校生”高考报名网上缴费,按照提示进行缴费。
11.考生如何进行网上退费?
考生若已填报“三校生”高考志愿并缴费成功,如果后续不具备“三校生”考试的资格,可在规定时间内办理退费手续,具体时间以后续公布为准,请关注上海市教育考试院官网“上海招考热线”。
12.考生如何获得统一文化考试准考证?
答:完成付费的考生可于5月26日(星期二)-31日(星期日)登录“上海招考热线”(www.shmeea.edu.cn)主页,进入下方的“考试报名”栏,点击2020年上海市“三校生”高考报名准考证打印,按照提示进行文化考试准考证的打印。
13.招生院校组织的职业技能测试何时进行?
答:招生院校组织的职业技能测试于2020年5月中旬至6月7日(星期日)期间进行。各校具体测试内容及测试时间安排请考生关注招生院校公布的招生章程。
14.报考艺术类专业的考生是否可兼报招生院校的非艺术类专业?
答:可以。报考艺术类专业的考生,须在第一志愿院校的第一专业填报艺术类专业。若未被艺术类专业录取,且考生统一文化课考试成绩达到非艺术类专业最低录取文化控制分数线,可按其所填的其他非艺术类专业志愿(包括第二志愿院校的志愿和征求志愿)投档、录取。
15.考生若在第一志愿院校的第一专业填报了非艺术类专业,是否还可以兼报其他艺术类专业?
答:不可以。考生若在第一志愿院校的第一专业填报了非艺术类专业,则在其他专业志愿中(包括第二志愿院校的志愿和征求志愿)仅可填报非艺术类专业。
作者:储舒婷
编辑:顾军
责任编辑:樊丽萍
*文汇独家稿件,转载请注明出处。