
为认真贯彻落实党中央、国务院决策部署,坚持“房子是用来住的、不是用来炒的”定位。今天,杭州市房地产市场平稳健康发展领导小组办公室发布《关于进一步加强房地产市场调控的通知》(以下简称《通知》),从加强住房限购、完善新建商品住房销售管理、规范市场秩序三方面进一步加强调控。
《通知》进一步加强住房限购。一是规定落户本市未满5年的户籍家庭,在购房之日前2年起已在本市限购范围内连续缴纳城镇社保满24个月,方可在本市限购范围内限购1套住房。二是规定非本市户籍家庭,在购房之日前4年起已在本市限购范围内连续缴纳城镇社保或个人所得税满48个月,方可在本市限购范围内限购1套住房。

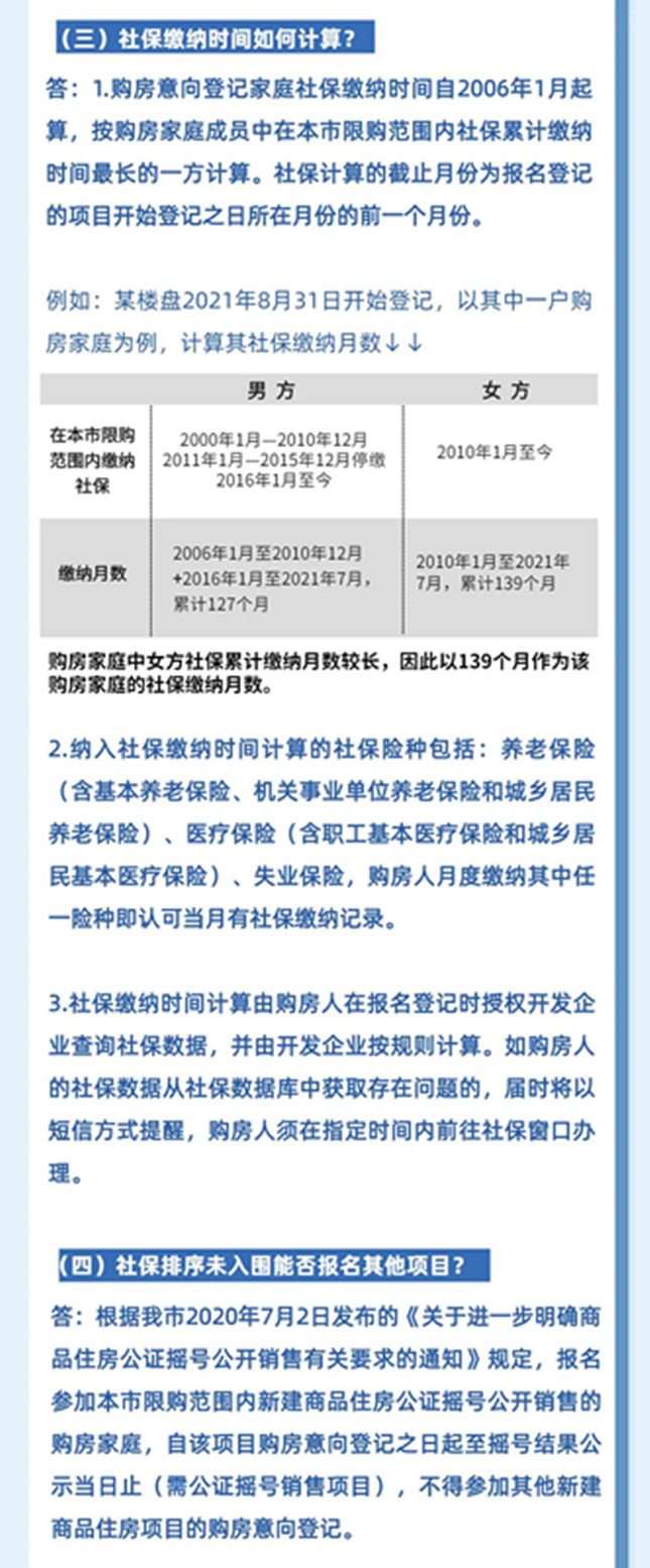
《通知》进一步完善新建商品住房销售管理。一是规定本市限购范围内,新建商品住房项目公证摇号公开销售时,购房意向登记家庭数与公开销售房源数的比例大于或等于10:1的,无房家庭、普通家庭分别按社保缴纳月数从多到少排序,高层次人才家庭先按B、C、D、E人才类别从高到低排序、同一类别人才再按社保缴纳月数从多到少排序,以一定比例入围公证摇号。多个购房意向登记家庭均达到入围最低社保月数的,一并入围摇号。购房意向登记家庭社保缴纳时间自2006年1月起算,按购房家庭成员中在本市限购范围内社保累计缴纳时间最长的一方计算。二是规定本市限购范围内,新建商品住房项目公证摇号公开销售时,购房意向登记家庭数小于或等于公开销售房源数的,开发企业应采取公证摇号方式确定选房顺序并按序售房,剩余房源可自行销售。
《通知》进一步规范市场秩序,明确本市市区范围内,新建商品住房公证摇号公开销售过程中,购房者提供虚假信息资料、隐瞒真实情况或恶意干扰公证摇号销售的,3年内停止其新建商品住房的购房意向登记和合同网签备案。
《通知》自发布之日起施行,原有政策与本《通知》不一致的,以本《通知》为准。






来源:杭州发布、杭州住保房管网
编辑:刘海波 付鑫鑫
责任编辑:蒋萍